MSF for DOS and MSF for Windows are utilities which decode data received from the MSF (60 kHz) transmission, and set the PC's date and time very precisely (to better than a second). The time reference used by MSF is derived from an atomic clock at the National Physical Laboratory.
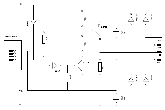
MSF requires a feed of data from a suitable MSF receiver (such as sold by PV Electronics, Galleon, HKW-Elektronik or TimeTools). The data must be supplied to the PC via a one-bit input port; if your PC has an unused games port this is ideal, but a 'handshaking' bit on a spare parallel or serial port is also suitable:
Please note that unlike some similar programs, MSF decodes the received data in software and does not need an external RS232 interface. All you need is a receiver which generates a logic level depending on whether the 60 kHz carrier is present or not.
MSF for DOS works with MS-DOS or Windows 3.1. MSF for Windows (version 1.3 or later) works with Windows 95, 98, Me, NT4, XP, Vista or Windows 7. Usually, MSF sets the PC's clock to normal clock time (GMT or BST as appropriate) but can be configured if necessary to lock the clock to UTC all year round.
MSF is freeware: you can download it from here:
| MSF for DOS: |
| |
| MSF for Windows: |
|
Version details:
| Version | Date | Modification details |
|---|---|---|
| MSFWIN v1.6 | 18-Apr-2012 | Improved compatibility with 64-bit versions of Windows. |
| MSFWIN v1.5 | 22-Dec-2009 | Fixed occasional 'Shell_NotifyIcon failed' errors. |
| MSFWIN v1.3 | 29-Jul-2009 | Added support for Windows Vista. Added support for USB serial adaptors. |
| MSFWIN v1.2 | 02-Sep-2006 | Added input data tell-tale. |
| MSFWIN v1.1 | 08-May-2003 | Added support for 4-digit hex addresses. |
Actual MSF status messages recorded at the turn of the millennium:
MSF Clock Version 1.1, (C) Copyright R.T.Russell 1993 Last received MSF data: Fri 31-Dec-1999, 23:59 (UTC). MSF status: good. Number of failures counted = 0000. MSF Clock Version 1.1, (C) Copyright R.T.Russell 1993 Last received MSF data: Sat 01-Jan-2000, 00:00 (UTC). MSF status: poor. Number of failures counted = 0000.